ADM1184:0.8%精确四电压监测器
发布日期:2026-02-05
特性
●VCC引脚上的电源为2.7 V至5.5 V
●通过0.8%精度的比较器监测4个电源
●4个输入可以编程,通过外部电阻分压器监测不同的电压水平
●3个开放漏极启用输出(OUT1、OUT2和OUT3)
●开漏电源良好输出(PWRGD)
●与PWRGD断言相关的内部190毫秒延迟
●10导联MSOP
应用
●监控和报警功能
●电信
●微处理器系统
●PC/服务器
概述
ADM1184是一款集成的4通道电压监测设备。VCC引脚上需要2.7 V至5.5 V的电源为设备供电。
四个精密比较器监测四个电压轨。每个比较器都有一个0.6 V的参考电压,最坏情况下的精度为0.8%。VIN1、VIN2、VIN3和VIN4引脚外部的电阻器网络设置了受监控电源轨的跳闸点。
ADM1184有四个开漏输出。OUT1至OUT3可用于启用电源,PWRGD是常见的电源良好输出。

图1:功能框图
OUT1至OUT3取决于它们相关的VINx输入(即VIN1、VIN2或VIN3)。如果VINxdrops监测到的电源低于其编程阈值,则相关的OUTx引脚和PWRGD将被禁用。
PWRGD是一个常见的电源良好输出,指示所有受监控电源的状态。PWRGD输出的断言存在190毫秒(典型)的内部延迟。如果VIN1、VIN2、VIN3或VIN4降至其编程阈值以下,PWRGD将立即被取消。ADM1184采用10导联迷你小型输出封装(MSOP)。
操作原理
ADM1184是一款集成的4通道电压监测设备。VCC引脚上需要2.7 V至5.5 V的电源为设备供电。

图2:典型应用电路
输入配置
四个精密比较器监测四个电压轨。每个比较器都有一个0.6 V的参考电压,最坏情况下的精度为0.8%。VIN1、VIN2、VIN3和VIN4引脚外部的电阻器网络设置了受监控电源轨的跳闸点。
通常,四个可调输入端(即VIN1、VIN2、VIN3和VIN4)的阈值电压均为0.6 V。若要监测到大于0.6 V的电压,请将电阻分压网络连接到电路,如图3所示。

图3:设置欠压阈值
在此示例中,VIN1引脚监测3.3V电源。一个外部电阻分压器将此电压调低,以便在VIN1引脚处进行监测。选择电阻比,使得当主电压在启动时上升到优选水平(低于标称3.3V水平的电压)时,VIN1电压为0.6V。R1为4.6 kΩ,R2为1.2 kΩ;因此,2.9V的电压电平对应于第一比较器非反相输入端的0.6V。
输出配置
ADM1184具有四个开漏、有源高输出。在这些输出中,OUT1至OUT3可用于启用电源,PWRGD是一种常见的电源良好输出。输出OUT1至输出OUT3取决于它们的相关输入(即VIN1、VIN2或VIN3)。在VINx输入上的电压达到0.6 V之前,如果ADM1184的VCC引脚上有1 V,则相应的输出将切换到地。当VINx检测到0.6 V时,OUTx在30μs(典型)延迟后被断言。
当所有四个监测电源超过0.6 V时,系统电源良好信号(PWRGD)被断言。PWRGDoutput的断言存在190毫秒(典型)的内部延迟。在PWRGD被断言后,如果四个受监控的电源中的任何一个降至其编程阈值以下,则相应的OUTx输出和PWRGD输出将被禁用。如果只有VIN4监测到的电源低于其编程阈值,则只有PWRGD输出被禁用。
ADM1184功能真值表如表1所示。请注意,表1中描述的功能操作适用于PWRGD断言前后的操作。
表1.函数真值表

图4和图5显示了说明ADM1184行为的波形。

图4:加电波形

图5:显示对VIN1、VIN2、VIN3或VIN4上的临时低故障反应的波形
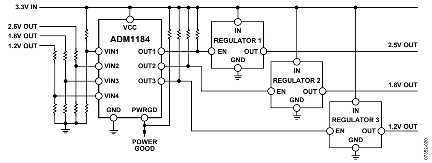
电压监测与排序应用

图6:电压监测和排序应用图
图6描述了一个应用,其中ADM1184监测四个单独的电压轨,按顺序打开三个稳压器,并在所有电源都正常稳定时产生电源良好信号以打开控制器。
在这种情况下,主电源为3.3V,通过VCC引脚为设备供电。VIN1引脚监控主3.3 V电源。在这个示例应用中,OUT1连接到调节器的启用引脚。在VIN1上的电压达到0.6 V之前,该输出切换到地,禁用调节器1。
当主系统电压达到2.9V时,VIN1检测到0.6V。这导致OUT1断言,从而将稳压器1的启用引脚驱动为高电平,从而打开其输出。
该调节器的2.5V输出开始上升,由输入引脚VIN2检测到。当VIN2检测到2.5V轨电压升高超过其电压阈值点时,它会激活OUT2,从而启动调节器2。用其他输入和输出引脚实现了相同的方案。通过输出引脚OUTx打开的每个轨道都通过输入引脚VIN(x+1)进行监控。当所有四个受监控的电源都高于其编程的阈值水平时,PWRGD会在190毫秒(典型)延迟后断言。
