CC1125:超高性能射频窄带收发器
发布日期:2026-02-04
主要特点
● 高性能单芯片收发器
o 相邻信道选择性:6.25 kHz偏移时为67 dB
o 阻断性能:10 MHz偏移时为104 dB
o 出色的接收器灵敏度:
- 300 bps时为129 dBm
- 1.2 kbps时为123 dBm
- 50kbps时为110 dBm
o 极低相位噪声:-115 dBc/Hz,偏移10 kHz
● 适用于针对ETSI 1类的系统
● 频谱效率高(12.5 kHz信道中9.6 kbps,符合FCC窄带规定)
● 电源
o 宽电源电压范围(2.0 V–3.6 V)
o 低电流消耗:
- RX:在RX嗅探模式下为2 mA
- RX:低功耗模式下17 mA峰值电流
- RX:高性能模式下26 mA峰值电流
- TX:+14 dBm时为47 mA
o 断电:0.3μA
● 可编程输出功率高达+16 dBm,步长为0.4 dB
● 自动输出功率斜坡
● 可配置的数据速率:0至200kbps
● 支持的调制格式:2-FSK、2-GFSK、4-FSK、4-GFSK、MSK、OOK
● WaveMatch:先进的数字信号处理,可提高同步检测性能
● 符合RoHS标准的5x5mm QFN 32封装
外围设备和支持功能
● 增强的无线电唤醒功能,用于自动低功耗接收轮询
● 分离128字节RX和TX FIFO
● 包括天线分集支持功能
● 支持重新传输
● 支持自动确认接收到的数据包
● TCXO支持和控制,也在电源模式下
● 听前通话(LBT)系统的自动畅通信道评估(CCA)
● 内置编码增益支持,可增加范围和鲁棒性
● 数字RSSI测量
● 支持与CC1190无缝集成,以增加范围,灵敏度提高3 dB,输出功率提高27 dBm
● 温度传感器
应用程序
● 社会警报
● 信道间隔低至4 kHz的窄带超低功耗无线系统
● 170/315/433/868/915/920/950 MHz ISM/SRD频带系统
● 无线计量和无线智能电网(AMR和AMI)
● IEEE 802.15.4g系统
● 家庭和楼宇自动化
● 无线报警和安全系统
● 工业监控
● 无线医疗保健应用
● 无线传感器网络和有源RFID
● 专用行动无线电
1.0 描述
CC1125是一款完全集成的单芯片无线电收发器,专为在成本效益高的无线系统中以极低的功率和低电压运行实现高性能而设计。所有滤波器都是集成的,不需要昂贵的外部SAW和IF滤波器。该设备主要用于164-192 MHz、274-320 MHz、410-480 MHz和820-960 MHz的ISM(工业、科学和医疗)和SRD(短程设备)频带。
CC1125为数据包处理、数据缓冲、突发传输、畅通信道评估、链路质量指示和唤醒无线电提供了广泛的硬件支持。CC1125的主要操作参数可以通过SPI接口进行控制。在一个典型的系统中,CC2125将与微控制器和少数外部无源元件一起使用。
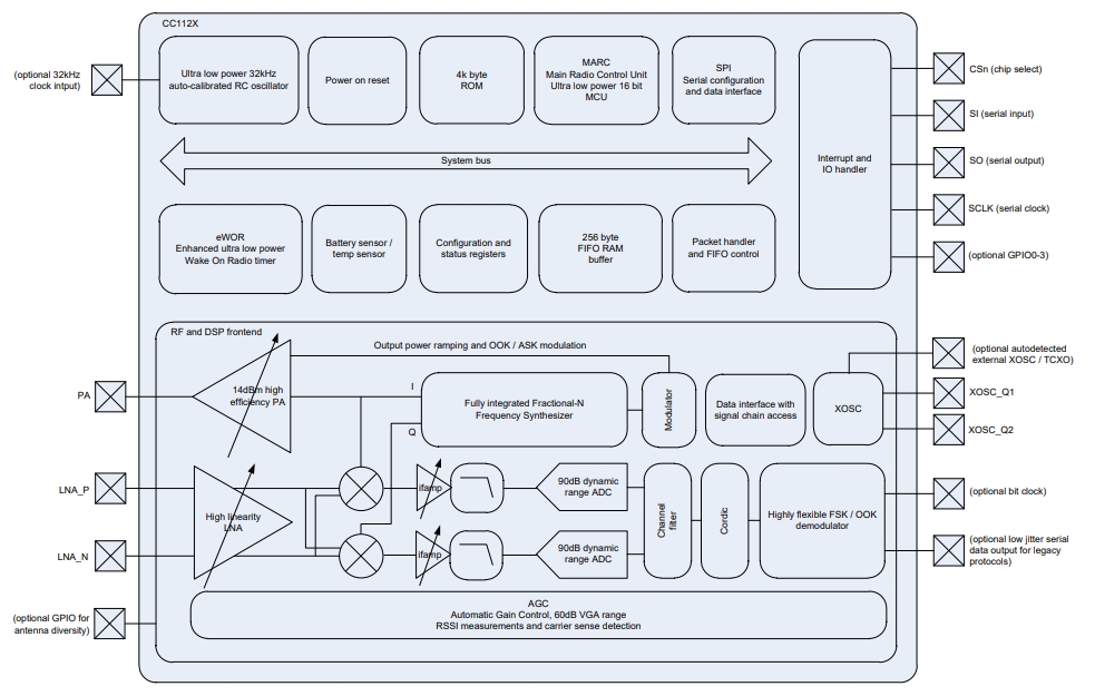
2.0 框图
CC1125的系统框图如图1所示。

图1:系统框图
2.1频率合成器
CC1125的核心是一个完全集成的分数N超高性能频率合成器。频率合成器的设计具有出色的相位噪声性能,提供非常高的选择性和阻断性能。该系统设计为在最大发射功率下符合最严格的监管频谱掩模。
晶体可以连接到XOSC_Q1和XOSC_Q2,或者TCXO可以连接到EXT_XOSC输入。振荡器为合成器生成参考频率,并为ADC和数字部分生成时钟。为了降低系统成本,CC1125具有高精度频率估计和补偿寄存器,用于测量和补偿晶体精度,从而能够使用成本较低的晶体。如果使用TCXO,CC1125将在需要时自动打开和关闭TCXO,以支持低功耗模式和唤醒无线电操作。
2.2接收器
CC1125具有高度灵活的接收器。接收到的RF信号由低噪声放大器(LNA)放大,并经正交(I和Q)下变频至中频(IF)。AtIF,I/Q信号由高动态范围ADC数字化。
先进的自动增益控制(AGC)单元可调整前端增益,使C1125即使在存在强干扰的情况下也能接收强弱信号。高衰减信道和数据滤波使接收具有强邻信道干扰。I/Q信号被转换为相位/幅度信号,以支持FSK和OOK调制方案。
一种复杂的模式识别算法可以锁定同步字,而不需要前导码稳定字节。因此,接收器的稳定时间减少到AGC的稳定时间,通常为4比特。先进的模式识别也大大减少了噪声引起的假同步触发问题,进一步降低了功耗,提高了灵敏度和可靠性。模式识别逻辑还可以用作高性能的前置码检测器,以可靠地检测信道中的有效前置码。
一种新颖的I/Q补偿算法消除了I/Q失配的任何问题,从而避免了生产或现场中耗时且昂贵的I/Q图像校准步骤。
2.3发射机
CC1125发射机基于RF频率的直接合成(环路调制)。为了实现有效的频谱使用,CC1125在TX中具有广泛的数据滤波和整形功能,以支持窄带信道中的高吞吐量数据通信。调制器还控制功率斜坡,以消除驱动外部高功率RF放大器时的频谱飞溅等问题。
2.4无线电控制和用户界面
CC1125数字控制系统围绕MARC(主无线电控制)构建,使用内部高性能16位超低功耗处理器实现。MARC处理电源模式、无线电排序和协议定时。
4线SPI串行接口用于配置和数据缓冲区访问。数字基带包括对信道配置、数据包处理和数据缓冲的支持。主机MCU可以保持断电状态,直到收到有效的RF数据包,然后突发读取数据,大大降低了主机MCU所需的功耗和计算能力。
CC1125无线电控制和用户界面基于广泛使用的CC1101收发器,可在两个平台之间轻松进行软件转换。两个平台的指令闪光灯和主无线电状态相同。
对于传统格式,CC1125还支持两种串行模式。在同步串行模式下,CC1125执行位同步,并向MCU提供具有相关数据的位时钟。透明模式CC1125使用数字插值滤波器输出数字基带信号,以消除数字滤波和解调引入的抖动。
2.5增强型唤醒无线电(eWOR)
eWOR使用灵活的集成睡眠定时器,实现了自动接收器轮询,不受MCU的干扰。如果未收到有效的RF包,CC1125将进入RX、监听并返回睡眠状态。睡眠间隔和占空比可以配置为在网络延迟和功耗之间进行权衡。传入消息带有时间戳,以简化时间同步。
eWOR定时器由超低功耗32 kHz RC振荡器运行。为了提高定时精度,RC振荡器可以在可配置的间隔内自动校准到RF晶体。
2.6嗅探模式
CC1125支持非常快的启动时间,并且需要很少的前导比特。嗅探模式使用此功能可在接收器等待数据时大幅降低电流消耗。
由于CC1125能够比大多数前导码的长度更快地唤醒和稳定,因此在等待数据包到达时不需要连续处于RX状态。相反,增强的收音机功能可用于定期让设备进入睡眠状态。通过设置适当的睡眠时间,CC1125将能够在数据包到达时唤醒并接收数据包,而不会损失性能。这消除了对发射器和接收器之间精确定时同步的需要,并允许用户在发射器和接收器间权衡电流消耗。
2.7天线分集
天线分集可以提高多径环境中的性能。需要外部天线开关。CC1125可以使用GPIO引脚之一自动控制开关(还支持RF开关中通常使用的差分输出控制信号)。
如果启用了天线分集,GPIO将在状态之间交替,直到检测到有效的RF输入信号。可以在不改变GPIO状态的情况下传输可选的确认包。
输入的RF信号可以通过接收信号强度、使用自动前导码检测器或两者的组合进行验证。使用前导码检测器将使系统更加稳健,并避免设置定义的信号强度阈值,因为该阈值将设置系统的灵敏度限制。
3.0 典型应用电路
CC1125的运行只需要很少的外部组件。典型的应用电路如下图所示。请注意,它没有显示如何进行板布局,这将极大地影响CC1125的射频性能。
本节仅作为介绍。请注意,下图中未显示电源引脚的去耦电容器。

图2:典型应用电路
