CAT4238:高效10 LED升压转换器
发布日期:2026-02-05
特性
■驱动高压LED串(38V)
■效率高达87%
■低静态接地电流0.6mA
■可调输出电流
■1MHz固定频率低噪声运行
■软启动“涌入”电流限制
■停机电流小于1μA
■打开LED过压?;?/p>
■1.9V时自动关机(UVLO)
■热过载?;?/p>
■薄SOT23 5引脚(最大高度1mm)
应用
■GPS导航系统
■便携式媒体播放器
■手持设备、数码相机
■便携式游戏机
描述
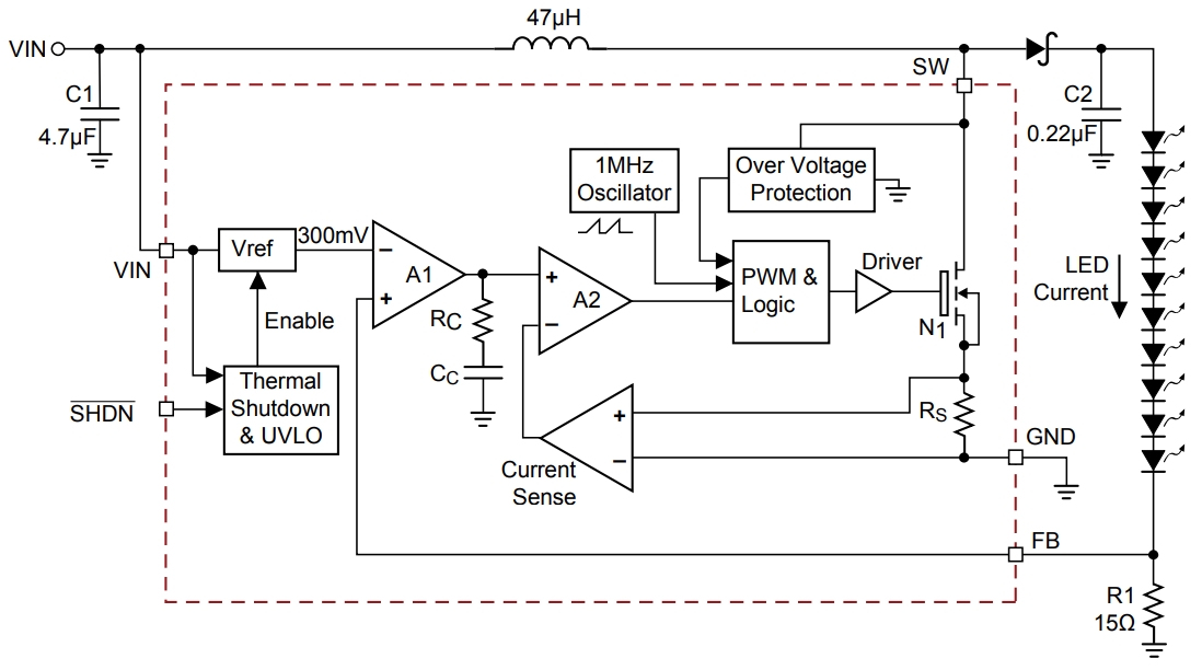
CAT4238是一款DC/DC升压转换器,可提供精确的恒定电流,是驱动LED的理想选择。在1MHz的固定开关频率下运行,使该设备可以与小值外部陶瓷电容器和电感器一起使用。串联连接的LED由外部电阻器R1设置的调节电流驱动。在高达5.5V的输入电源电压范围内,可以支持高达40mA的LED电流,使该设备成为电池供电应用的理想选择。CAT4238高压输出级非常适合驱动串联多达十个白色LED的中型和大型面板显示器。
LED调光可以通过使用直流电压、逻辑信号或脉宽调制(PWM)信号来实现。停机输入引脚允许设备进入断电模式,静态电流为“零”。
除了热?;ず凸氐缌飨拗仆?,该设备在“LED打开”故障条件下也会进入极低功率运行模式。该器件采用薄型(最大高度1mm)5引脚薄SOT23封装,适用于空间关键型应用。
引脚描述
VIN是内部逻辑的电源输入。该设备兼容低至2.8V和高达5.5V的电源电压。建议在设备附近的VIN和GND引脚之间放置一个小型旁路陶瓷电容器(4.7μF)。如果电源电压降至1.9V以下,设备将停止切换。
SHDN是?;呒淙?。当引脚电压低于0.4V时,设备处于关机模式,电流几乎为零。当引脚连接到高于1.5V的电压时,设备启用。
GND是接地参考引脚。该引脚应直接连接到PCB上的接地平面。
SW引脚连接到升压转换器的内部CMOS电源开关的漏极。电感器和肖特基二极管阳极应连接到SW引脚。通往SW引脚的迹线应尽可能短,回路面积最小。过电压检测电路连接到SW引脚。当电压达到40V时,设备进入低功耗运行模式,防止SW电压超过最大额定值。
FB反馈引脚调节为0.3V。连接在FB引脚和地之间的电阻器根据以下公式设置LED电流:ILED=0.3V/R1,下LED阴极连接到FB引脚。
框图

设备操作
CAT4238是一款固定频率(1MHz)、低噪声、电感升压转换器,可提供恒定电流,具有出色的线路和负载调节能力。该器件在SW引脚和地之间使用高压CMOS电源开关为导体供电。当开关关闭时,电感器中的储能通过肖特基二极管释放到负载中。
电源开关的开/关占空比在内部进行调整和控制,以在连接到反馈引脚(FB)的反馈电阻器两端保持0.3V的恒定电压。电阻器的值相应地设置LED电流(0.3V/R1)。
在初始加电阶段,内部电源开关的占空比受到限制,以防止过大的涌入电流,从而提供“软启动”操作模式。
当使用锂离子电池运行时,该设备将20mA的负载电流照射到多达10个白色LED灯串中。对于更高的输入电压,可以增加LED电流。
如果出现“LED开路”故障,反馈控制回路断开,输出电压将继续增加。一旦该电压超过40V,内部?;さ缏方患せ睿⒔璞钢糜诜浅5凸牡陌踩僮髂J?,在该模式下,只有少量的电力被传输到输出端。这是通过每6μs脉冲开关一次并保持约1μs来实现的。
包括热过载保护电路,以防止设备在150oC以上的不安全连接温度下运行。如果出现热过载情况,设备将自动关闭,等待结温冷却至130oC,然后恢复正常运行。
轻载运行
在轻负载条件下(低于2mA),输入电压高于5.0V时,CAT4238驱动10个LED,驱动器开始跳脉冲。虽然LED电流保持良好调节,但可能会出现一些较低频率的纹波。

图:开关波形VIN=5.0V,ILED=1.5mA
应用信息
外部组件选择
电容器
CAT4238只需要输入4.7μF和输出0.22μF的小陶瓷电容。在正常情况下,4.7μF的输入电容器就足够了。对于输出功率较高的应用,10μF的大输入电容器可能是合适的。X5R和X7R电容器类型因其跨温度范围的稳定性而非常理想。
电感器
对于CAT4238的大多数应用,建议使用47μH电感器。在效率至关重要的情况下,首选串联电阻较低的电感。建议在大多数应用中使用额定电流为300mA或更高的电感器。Sumida CDC5D23B-470 47μH电感器的额定电流为490mA,典型串联电阻(D.C.R.)为420mΩ。
肖特基二极管
肖特基二极管的额定电流必须超过流过它的峰值电流。肖特基二极管的性能是根据其在给定电流下的正向电压来评定的。为了达到最佳效率,该正向电压应尽可能低。由于驱动器以1MHz运行,因此响应时间也很关键。建议在大多数应用中使用中央半导体肖特基二极管CMDSH05-4(额定500mA)。
LED电流设置
LED电流由连接在反馈引脚(FB)和地之间的外部电阻器R1设置。以下公式给出了电阻器和电流之间的关系:

表1.电阻器R1和LED电流
开放式LED?;?/p>
如果出现“LED开路”故障,CAT4238将继续以最大功率提高输出电压,直到输出电压达到约40V。一旦输出超过此水平,内部电路会立即将设备置于极低功率模式,在该模式下,总输入功率限制在约6mW(3.6V电源下约为1.6mA输入电流)。SW引脚夹的电压低于其最大额定值60V。V和FB引脚之间不需要使用外部齐纳二极管。需要一个额定电压为50V的C2电容器,以防止LED打开时出现任何过电压损坏。
调光控制
有几种方法可以控制LED亮度。
SHDN引脚上的PWM信号
LED亮度调光可以通过向SHDN输入施加aPWM信号来实现。LED电流反复打开和关闭,因此平均电流与占空比成正比。100%的工作周期,SHDN始终很高,对应于标称电流下的LED。图1显示了施加在SHDN引脚上的占空比为50%的1kHz信号。建议的PWM频率范围为100Hz至2kHz。

图1:SHDN上1kHz PWM的开关波形
滤波PWM信号
用作可变直流电压的滤波PWM信号可以控制LED电流。图2显示了连接到CAT4238 FBpin的PWM控制电路。PWM信号的电压摆动范围为0V至2.5V。LED电流可以在0mA至20mA的范围内调暗。PWM信号频率可以从非常低的频率变化到100kHz。

图2:滤波PWM信号电路
0V DC或0%占空比的PWM信号产生约22mA的最大LED电流。占空比为93%或更高的PWM信号会导致LED电流为0mA。
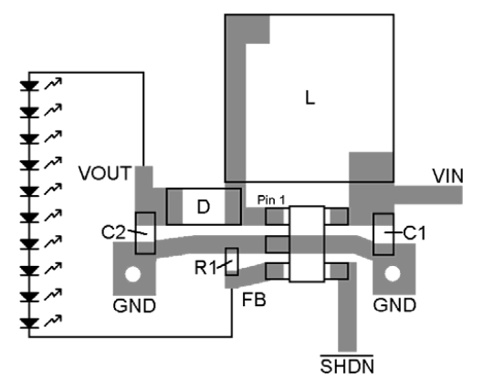
电路板设计
CAT4238是一款高频开关稳压器。必须在电路板上仔细布置携带高频开关电流的迹线,以尽量减少EMI、纹波和噪声。图3中较粗的线条显示了开关电流路径。所有这些迹线都必须足够短和宽,以尽量减少寄生电感和电阻。图3所示的回路对应于CAT4238内部开关闭合时的电流路径。图4显示了CAT4238开关打开时的电流回路。两个环路区域应尽可能小。

图3:闭合开关电流回路

图4:打开开关电流回路

图5:推荐的PCB布局
电容器C1必须尽可能靠近VIN引脚和GND。电容器C2必须单独连接到顶部LED阳极。CAT4238下方的接地平面允许电容器直接接地。电阻器R1必须直接连接到CAT4238的GND引脚,不得与开关电流回路和任何其他组件共享。
